Thursday, December 1, 2022
Praktische Elektronische Schaltungen, Technik - Sängerstadt Gymnasium Finsterwalde
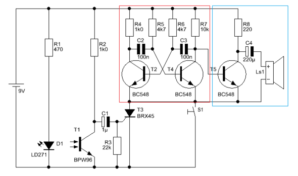
If you are {looking for|searching about} Elektro/Mechatronik | PTS Freistadt you've {came|visit} to the right {place|web|page}. We have 18 {Pics|Pictures|Images} about Elektro/Mechatronik | PTS Freistadt like 'electronics projects | Elektronische schaltung, Elektroniken, Elektronik, Elektronische Schaltungen and also Fehlersuche - Elektronik-. {Read more|Here you go|Here it is}:
Subscribe to:
Post Comments (Atom)











No comments:
Post a Comment